PPT模板
Word模板
Excel模板
PDF工具
图片工具
视频工具
发票工具
AI 创作
登录
注册
普通懒人
超级懒人
普通懒人
超级懒人
升级为企业版
主卡用户
主卡ID:
懒人ID:
有效期:
我的下载
我的收藏
我的购买
我的设置
退出登录
首页
>
Word模板
> 加班管理制度
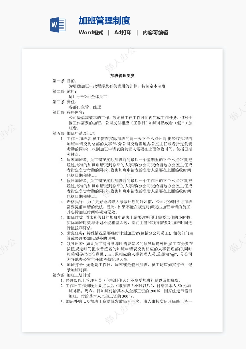
加班管理制度
模板介绍:本模板《加班管理制度》,格式为doc,大小为20.50KB,页数为2页,作品内包含的文字及图片均可以修改和编辑。如果发现内容损害了您的权益,请联系本站客服,本站会及时给您进行处理。
立即下载
收藏模板
已收藏
分类
Word模板
格式
doc
大小
20.50KB
页数
2页
1: 您下载获得的模板资源和左侧展示一样。
2: 模板包含左侧图示中所有文字和图片内容。
3: 模板包含的所有文字及图片均可以修改。
微信扫码在线咨询客服
(免加好友)
长按识别二维码在线咨询客服
(免加好友)